第五章 运输管理
一、要求
1、掌握利用图上作业法、表上作业法进行运输方案的规划;
2、掌握货物运输中运杂费的计算,并能合理地选择运输方式。
二、练习
1、现有某商品的供应地和需要地位于成线状的运输线路上。各供应地和需要地的数 量及相对位置如下图所示。

如何规划运输方案,才能使运输的吨公里最小?
解答: 此交通图呈线状。根据就近供应的原则,从端点开始,按照由端点向里的顺序进 行产销平衡。得如下的流向图:

此流向图不存在迂回、对流等不合理运输形式,即为最优流向图。产销平衡表如 下:

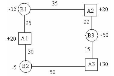
2、电子商务网站从事可乐饮料的网上销售。该网站已确定出三个供货商,计划分别 供应三个地区配送中心。已知三个供货商和三个配送中心的相对位置及供应量、 需要量如下图所示:

如何规划运输方案,才能使运输的吨公里最小?
解答: 利用图上作业法规划运输方案,其规划步骤如下:
(1) 将运输距离最长的 A3——B2 甩去,得初始运输方案如下图:

(2) 检验初始方案 L 是指总圈长。
在流向图中,如果内圈的流向长度之和和外圈的流向长度之和都小于半圈长,那 么,就不存在迂回运输。

3、商品的供应地有三个:A1—10 吨,A2—5 吨,A3—12 吨;分别供应四个需要地: B1—3 吨,B2—9 吨,B3—6 吨,B4—9 吨。各供应地与需要地的单位运价如下表所示。
问:如何规划运输方案,才能使运输费用最低?

解答: 首先用最小元素法确定初始方案。得如下产销平衡表:

其次,检验初始方案。
利用位势法进行检验。
先做一个表,在表中,把原来运输方案中有数字的地方换上相应的运价,并在表 的右边增加一列,在表的下方增加一行。在新增的行和列中填上数字,使表中的运价 数字正好等于它所在新增行核列的数字之和(先任意确定一个如假定 U1=0)。 这个表就 是位势表。得出新增行和列的位势之后,就可计算出各空格的位势。计算结果如下:

4、某商品有四个供应地:A1—200 吨,A2—100 吨,A3—80 吨,A4—120 吨, ;有四个需要地:B1—70 吨,B2—180 吨,B3—130 吨,B4—120 吨。各供应地与需要 地的单位运价如下表所示。问:如何规划运输方案,才能使运输费用最低?
单位运价表
|
供应地需要地 |
B1 |
B2 |
B3 |
B4 |
|
A1 |
5 |
12 |
24 |
8 |
|
A2 |
16 |
7 |
13 |
20 |
|
A3 |
9 |
3 |
10 |
15 |
|
A3 |
2 |
6 |
1 |
4 |
解答: 首先,用最小元素法确定初始方案。

由于在产销平衡表中有数字的格不足 m+n-1=7,所以,需要在任一空格处填 “0”,把它当作有数字的格看待,使有数字的格为 7 个。在本题中, 我们在(A2, B3)处填上“0”。 其次,对初始方案进行检验。

检验数出现负数,说明初始方案不是最优,需要进行调整。
再次,对初始方案进行调整。 产销平衡表 需要地 供应地 A1 A2 A3 A4 需要地 70 180 B1 70 B2 10 90 80 120 130 120 B3 0 10 B4 120 供应量 200 100 80 120 16
第四:对调整后的方案进行检验。
