欢迎您访问浙江自考网!  今天是
当前位置: > 历年真题 >

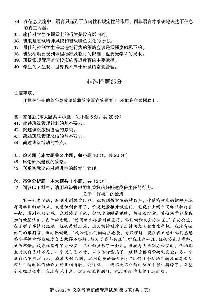
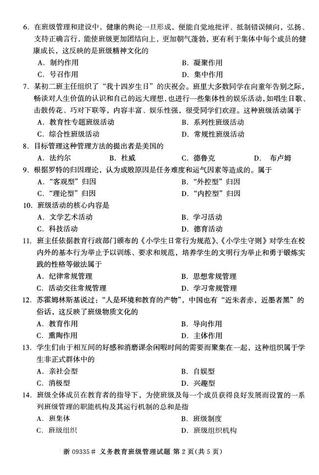
全国2016年10月自考09335《义务教育班级管理》试题

2016-11-25 17:39来源:浙江自考网
全国2016年10月自考09335《义务教育班级管理》试题.pdf

全国2016年10月自考09335《义务教育班级管理》试题全国2016年10月自考09335《义务教育班级管理》试题1全国2016年10月自考09335《义务教育班级管理》试题2全国2016年10月自考09335《义务教育班级管理》试题3全国2016年10月自考09335《义务教育班级管理》试题4
自学考试pdf真题文档下载:
全国2016年10月自考09335《义务教育班级管理》试题.pdf

上一篇:全国2016年10月自考09339《中小学品德发展与道德教育》试题

下一篇:全国2016年10月自考09298《初中英语教学实践与反思》试题