欢迎您访问浙江自考网!  今天是
当前位置: > 历年真题 >

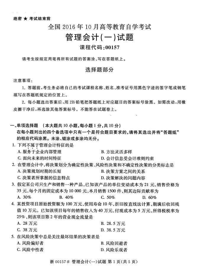
全国2016年10月自考00157《管理会计(一)》试题

2016-12-07 17:40来源:浙江自考网
全国2016年10月自考00157《管理会计(一)》试题.pdf





自学考试pdf真题文档下载:
全国2016年10月自考00157《管理会计(一)》试题.pdf

上一篇:全国2016年10月自考00156《成本会计》试题

下一篇:全国2016年10月自考00158《资产评估》试题