欢迎您访问浙江自考网!  今天是
当前位置: > 历年真题 >

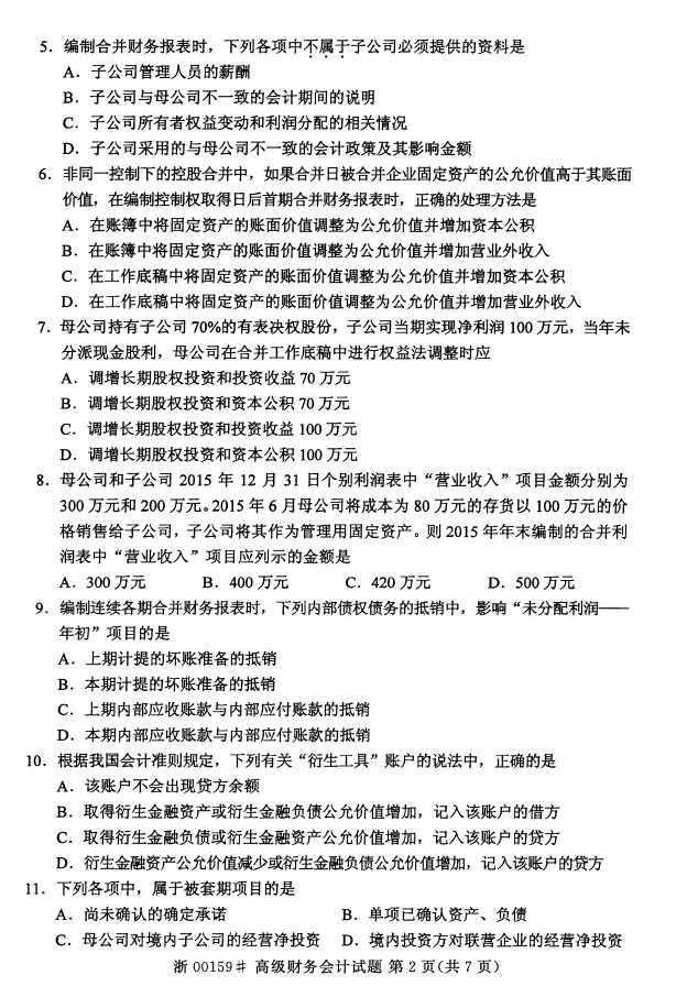
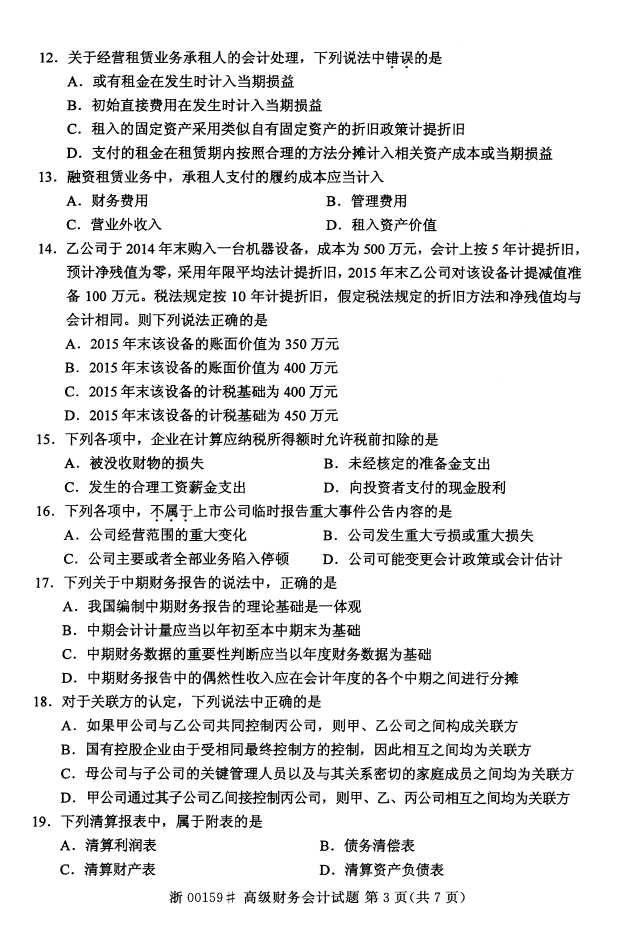
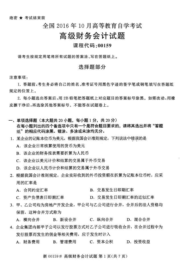
全国2016年10月自考00159《高级财务会计》试题

2016-12-08 15:54来源:浙江自考网
全国2016年10月自考00159《高级财务会计》试题.pdf
全国2016年10月自考00159《高级财务会计》试题全国2016年10月自考00159《高级财务会计》试题1全国2016年10月自考00159《高级财务会计》试题2全国2016年10月自考00159《高级财务会计》试题3全国2016年10月自考00159《高级财务会计》试题4全国2016年10月自考00159《高级财务会计》试题5全国2016年10月自考00159《高级财务会计》试题6
自学考试pdf真题文档下载:
全国2016年10月自考00159《高级财务会计》试题.pdf

上一篇:全国2016年10月自考00158《资产评估》试题

下一篇:全国2016年10月自考00160《审计学》试题