欢迎您访问浙江自考网! 今天是
当前位置:
>
历年真题
>
全国2016年4月00040《法学概论》试题
2017-03-15 15:36
来源:
浙江自考网
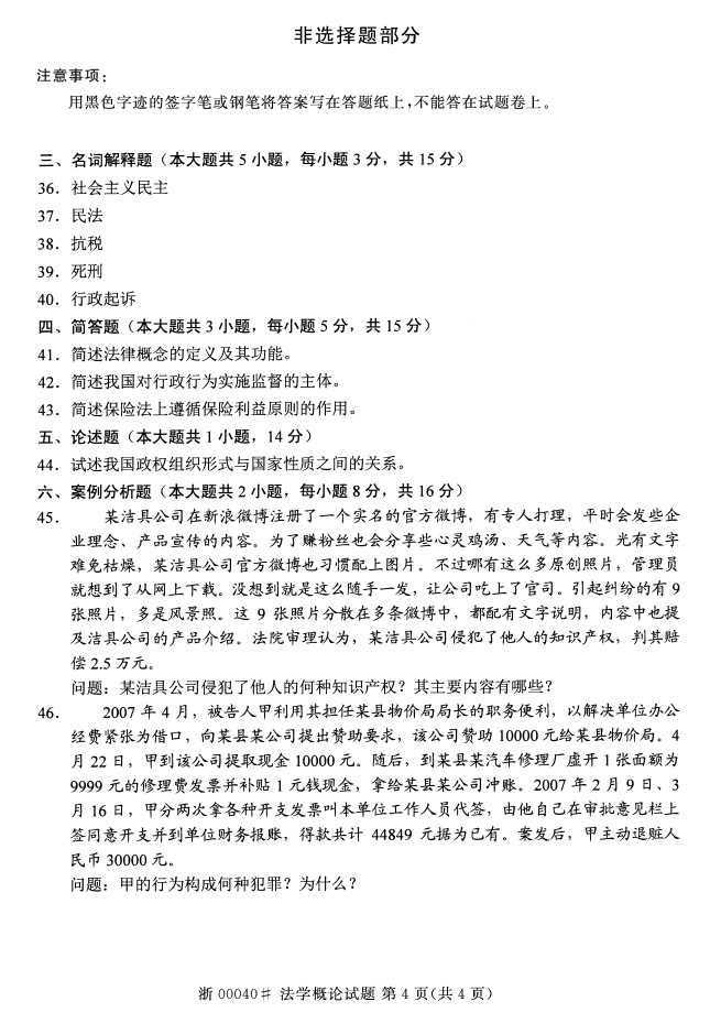
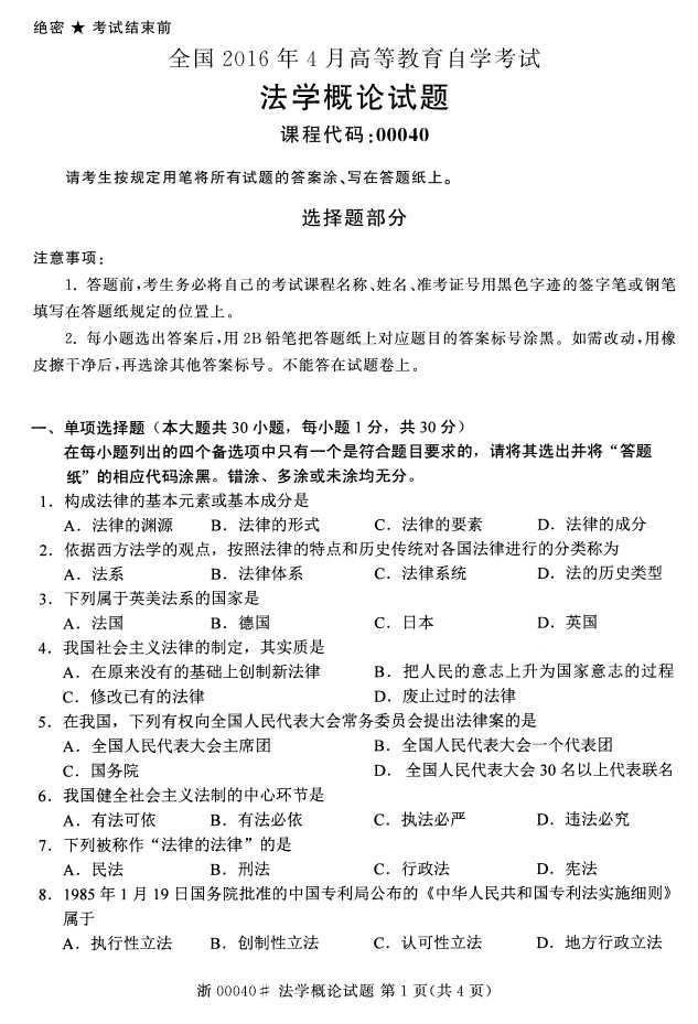
全国2016年4月00040《法学概论》试题.pdf
自学考试pdf真题文档下载:
全国2016年4月00040《法学概论》试题.pdf
上一篇:
全国2016年4月00037《美学》试题
下一篇:
全国2016年4月00041《基础会计学》试题