欢迎您访问浙江自考网!  今天是
当前位置: > 历年真题 >

全国2016年4月00265《西方法律思想史》试题

2017-03-24 21:14来源:浙江自考网
全国2016年4月00265《西方法律思想史》试题.pdf
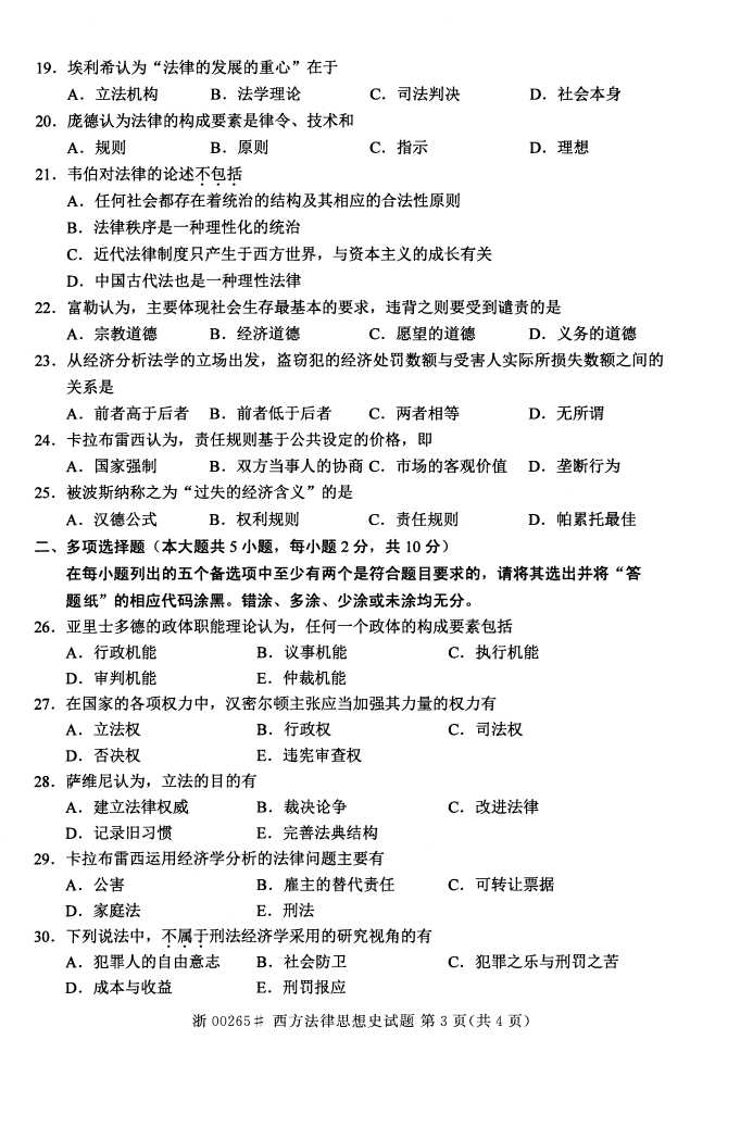
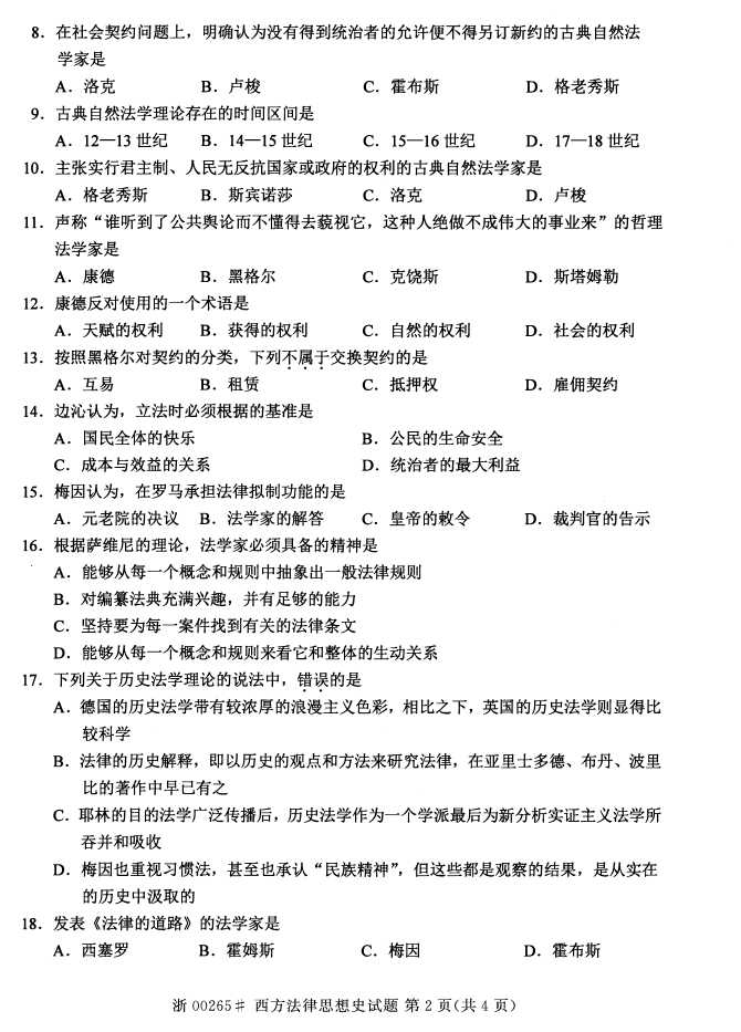
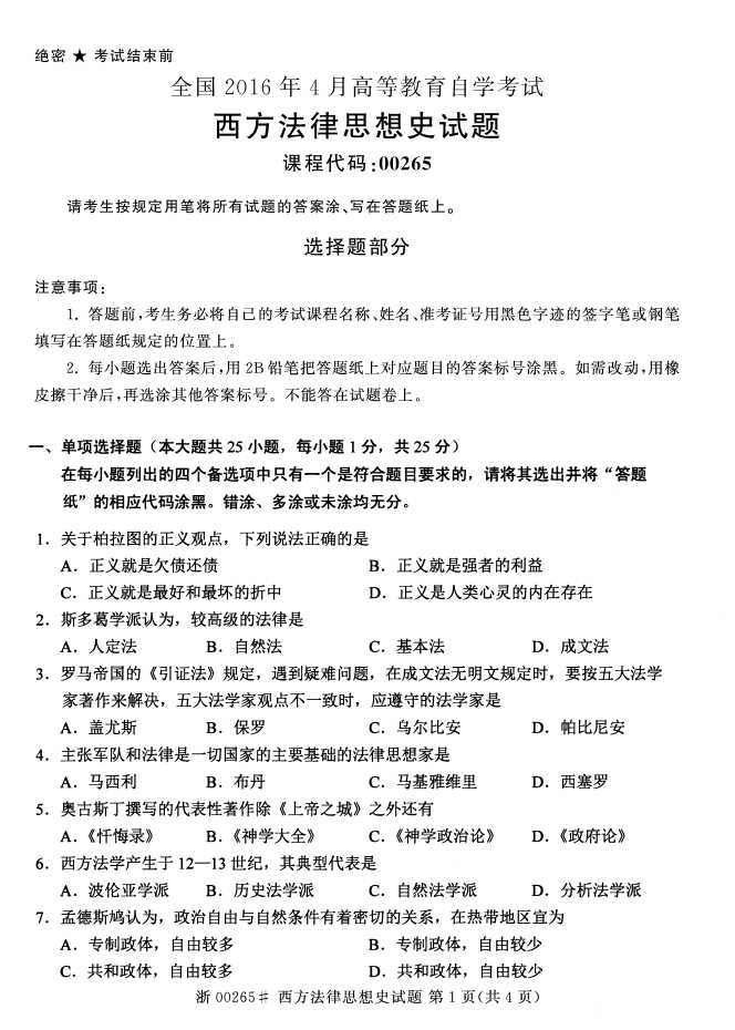
全国2016年4月00265《西方法律思想史》试题全国2016年4月00265《西方法律思想史》试题1全国2016年4月00265《西方法律思想史》试题2全国2016年4月00265《西方法律思想史》试题3
自学考试pdf真题文档下载:
全国2016年4月00265《西方法律思想史》试题.pdf

上一篇:全国2016年4月00264《中国法律思想史》试题

下一篇:全国2016年4月00277《行政管理学》试题