欢迎您访问浙江自考网! 今天是
当前位置:
>
历年真题
>
全国2016年4月05678《金融法》试题
2017-05-02 15:15
来源:
浙江自考网
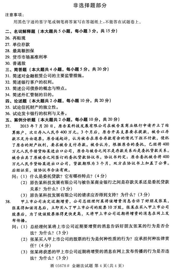
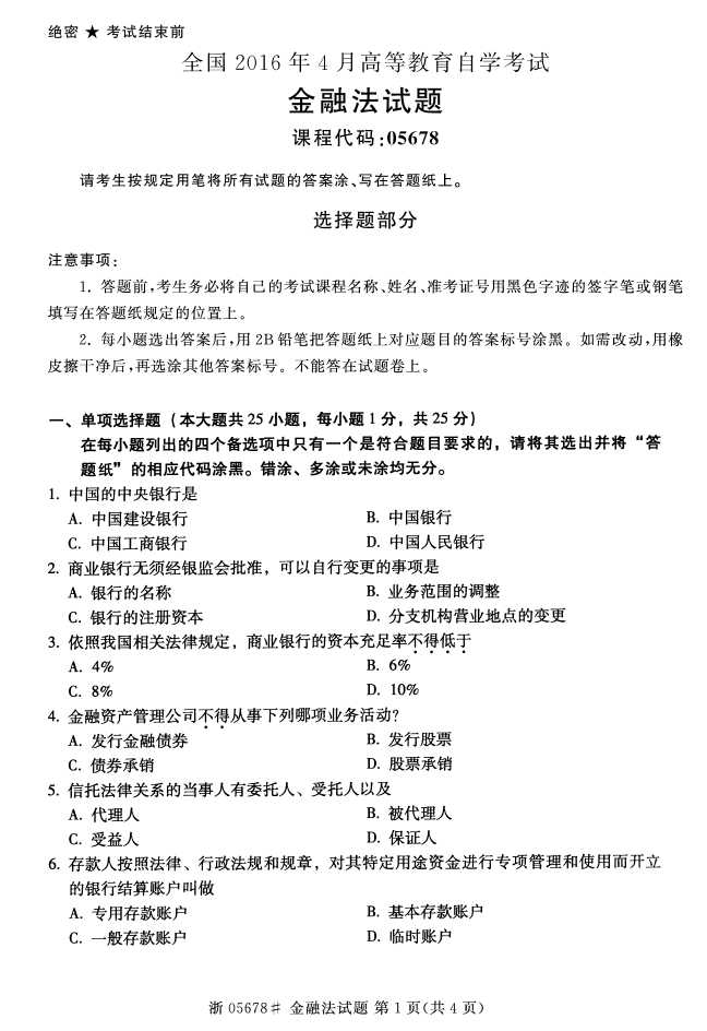
全国2016年4月05678《金融法》试题.pdf
自学考试pdf真题文档下载:
全国2016年4月05678《金融法》试题.pdf
上一篇:
全国2016年4月05677《法理学》试题
下一篇:
全国2016年4月05679《宪法学》试题