欢迎您访问浙江自考网!  今天是
当前位置: > 历年真题 >

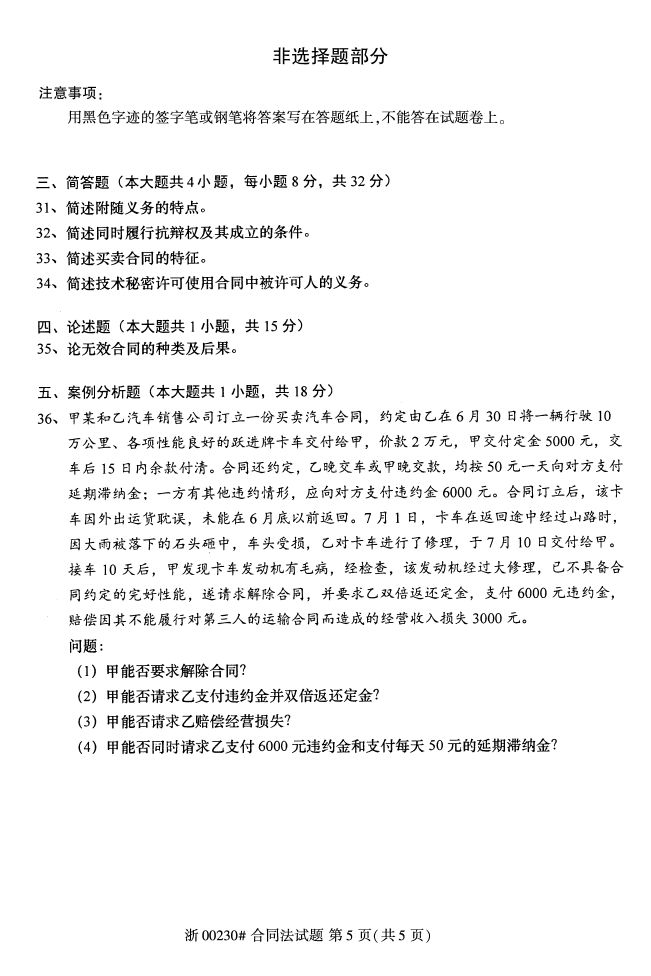
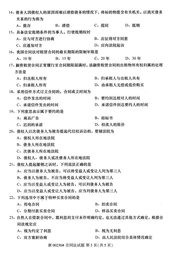
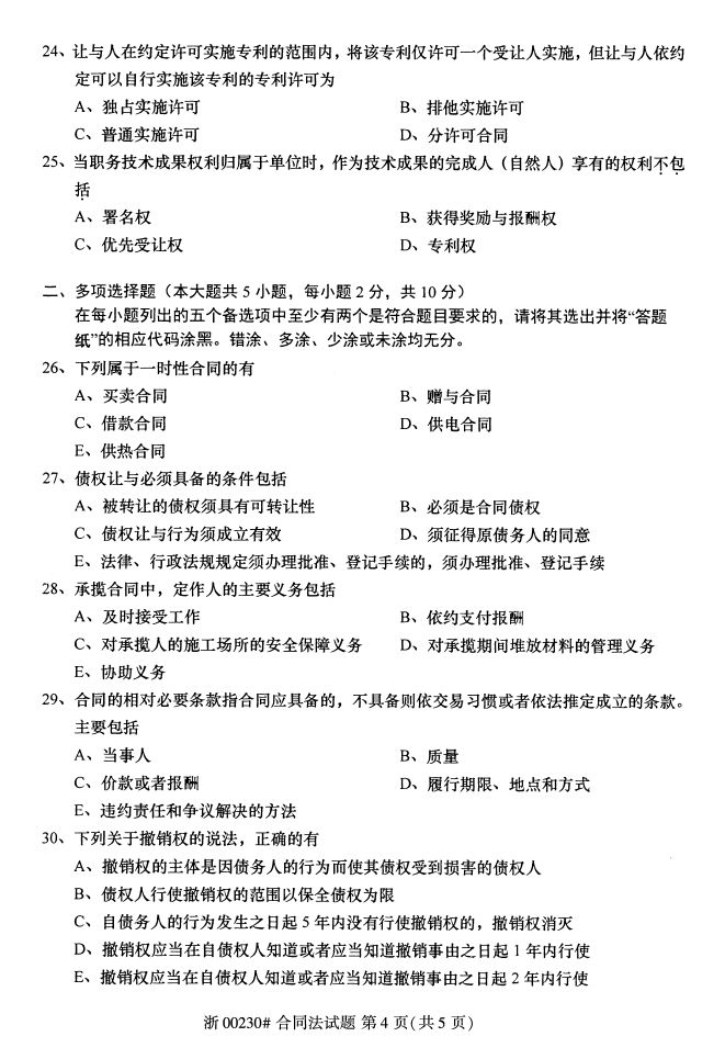
全国2017年4月自考00230《合同法》试题

2017-06-22 16:32来源:浙江自考网
全国2017年4月自考00230《合同法》试题.pdf

全国2017年4月自考00230《合同法》试题全国2017年4月自考00230《合同法》试题1全国2017年4月自考00230《合同法》试题2全国2017年4月自考00230《合同法》试题3全国2017年4月自考00230《合同法》试题4
自学考试pdf真题文档下载:
全国2017年4月自考00230《合同法》试题.pdf

上一篇:全国2017年4月自考00228《环境与资源保护法学》试题

下一篇:全国2017年4月自考00233《税法》试题