欢迎您访问浙江自考网!  今天是
当前位置: > 历年真题 >

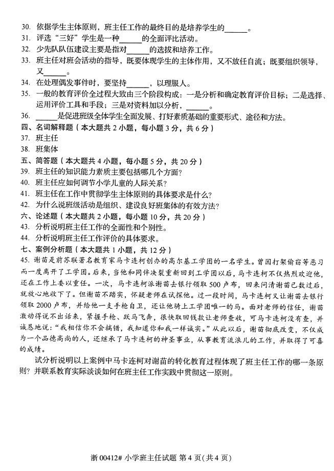
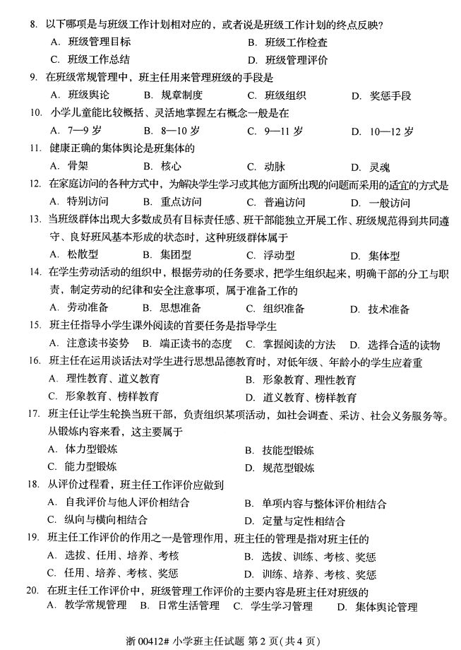
全国2017年4月自考00412《小学班主任》试题

2017-06-27 15:11来源:浙江自考网
全国2017年4月自考00412《小学班主任》试题.pdf

全国2017年4月自考00412《小学班主任》试题全国2017年4月自考00412《小学班主任》试题1全国2017年4月自考00412《小学班主任》试题2全国2017年4月自考00412《小学班主任》试题3
自学考试pdf真题文档下载:
全国2017年4月自考00412《小学班主任》试题.pdf

上一篇:全国2017年4月自考00411《小学数学教学论》试题

下一篇:全国2017年4月自考00429《教育学(一)》试题