欢迎您访问浙江自考网! 今天是
当前位置:
>
历年真题
>
全国2018年4月高等教育自考00179谈判与推销技巧试题
2018-07-24 10:37
来源:
浙江自考网
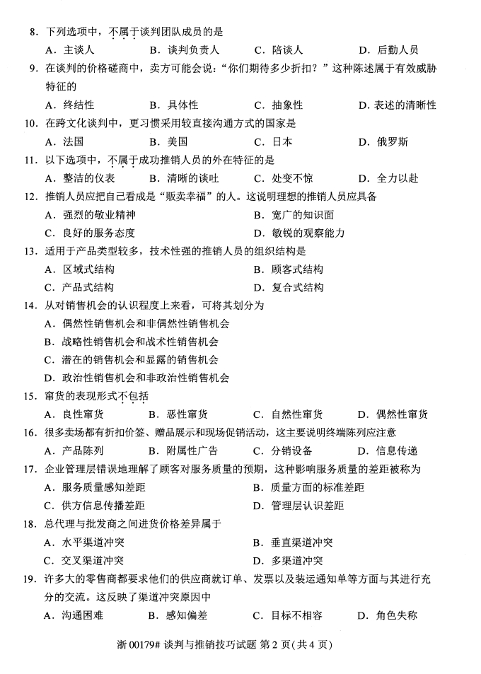
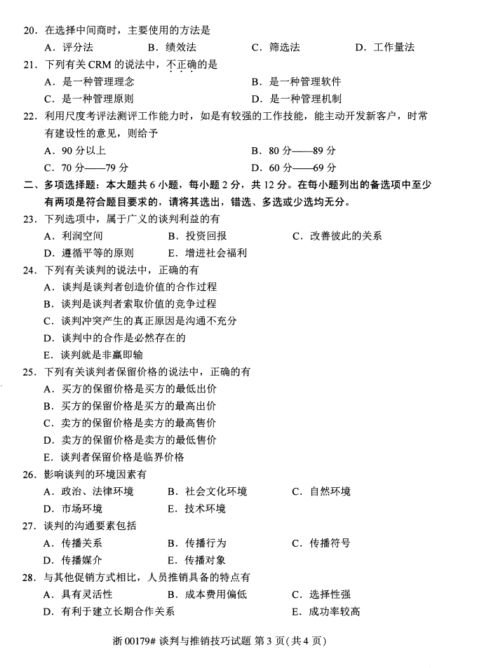
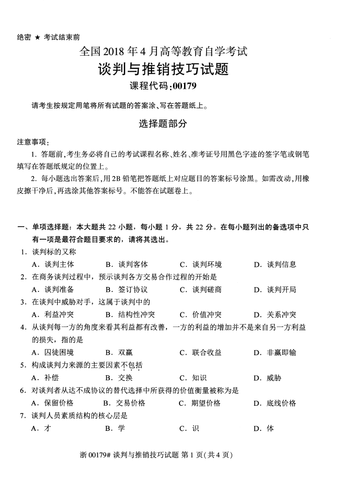
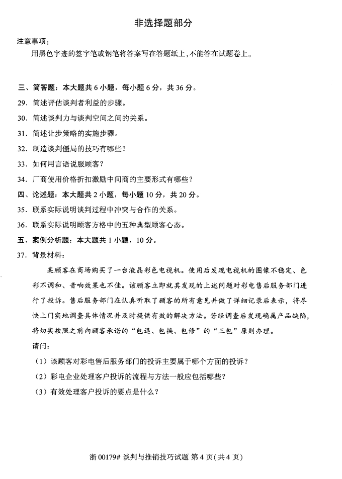
全国2018年4月高等教育自考00179谈判与推销技巧试题
,由浙江自考网整理,供全国自考生参考。更多自考试题练习,敬请自考生关注浙江自考网。
试题年份:2018年4月
课程代码:00179
试题科目:谈判与推销技巧试题
全国2018年4月高等教育自考试题练习,既是对全国2018年4月份自考试题的回顾,也可作为自学考试后继的参考。经常练习自学考试试题,有助于自考生考出好成绩。
请下载:
全国2018年4月高等教育自考00179谈判与推销技巧试题PDF
上一篇:
全国2018年4月高等教育自考00178市场调查与预测试题
下一篇:
全国2018年4月高等教育自考00182公共关系学试题