欢迎您访问浙江自考网!  今天是
当前位置: > 历年真题 >

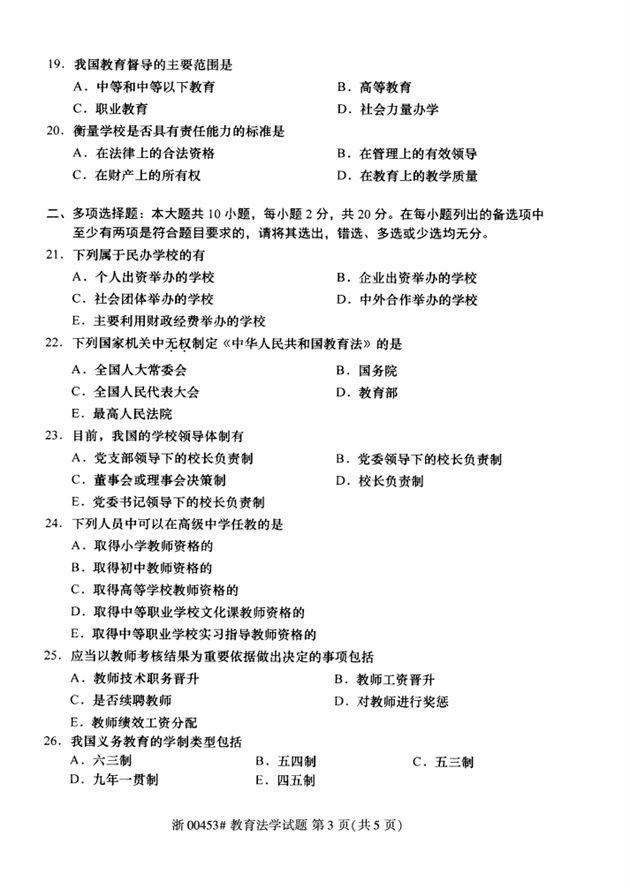
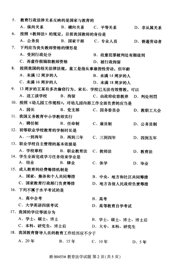
全国2018年4月高等教育自考00453教育法学试题

2018-07-25 11:50来源:浙江自考网
全国2018年4月高等教育自考00453教育法学试题,由浙江自考网整理,供全国自考生参考。更多自考试题练习,敬请自考生关注浙江自考网。
试题年份:2018年4月
课程代码:00453
试题科目:教育法学试题



全国2018年4月高等教育自考试题练习,既是对全国2018年4月份自考试题的回顾,也可作为自学考试后继的参考。经常练习自学考试试题,有助于自考生考出好成绩。
请下载:
全国2018年4月高等教育自考00453教育法学试题PDF

上一篇:全国2018年4月高等教育自考00452教育统计与测量试题

下一篇:全国2018年4月高等教育自考00456教育科学研究方法试题