欢迎您访问浙江自考网!  今天是
当前位置: > 历年真题 >

全国2018年4月高等教育自考03706思想道德修养与法律基础试题

2018-08-07 09:21来源:浙江自考网
全国2018年4月高等教育自考03706思想道德修养与法律基础试题,由浙江省自考网整理,供全国自考生参考。更多自考试题练习,敬请自考生关注浙江省自考网。
试题年份:2018年4月
课程代码:03706
试题科目:思想道德修养与法律基础





全国2018年4月高等教育自考试题练习,既是对全国2018年4月份自考试题的回顾,也可作为自学考试后继的参考。经常练习自学考试试题,有助于自考生考出好成绩。
请下载:
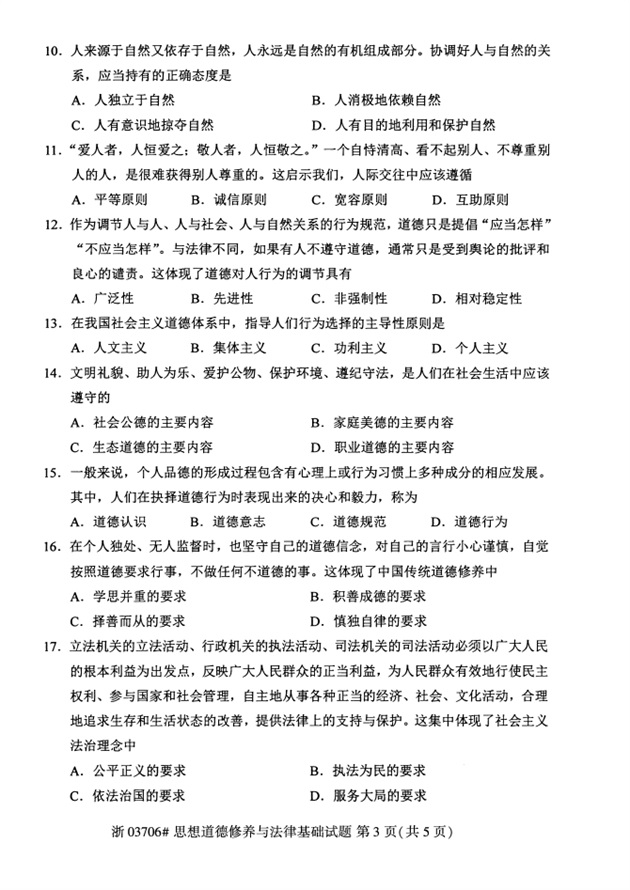
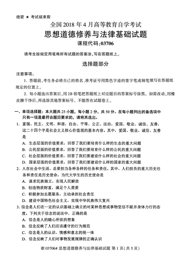
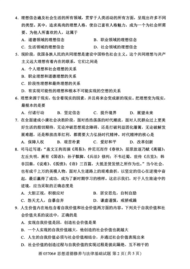
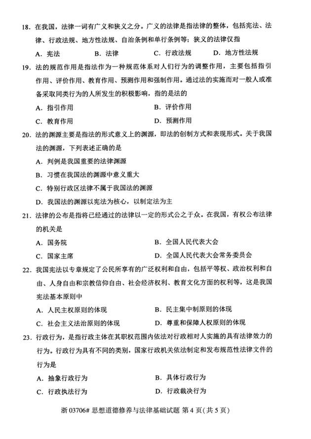
全国2018年4月高等教育自考03706思想道德修养与法律基础试题

上一篇:全国2018年4月高等教育自考03621社区护理学导论试题

下一篇:全国2018年4月高等教育自考03708中国近现代史纲要试题