欢迎您访问浙江自考网!  今天是
当前位置: > 历年真题 >

全国2018年10月高等教育自考《宪法学》试题

2019-01-16 23:09来源:浙江自考网

全国2018年10月高等教育自考《宪法学》试题,由浙江自考网整理,供全国自考生参考。

试题年份:2018年10月
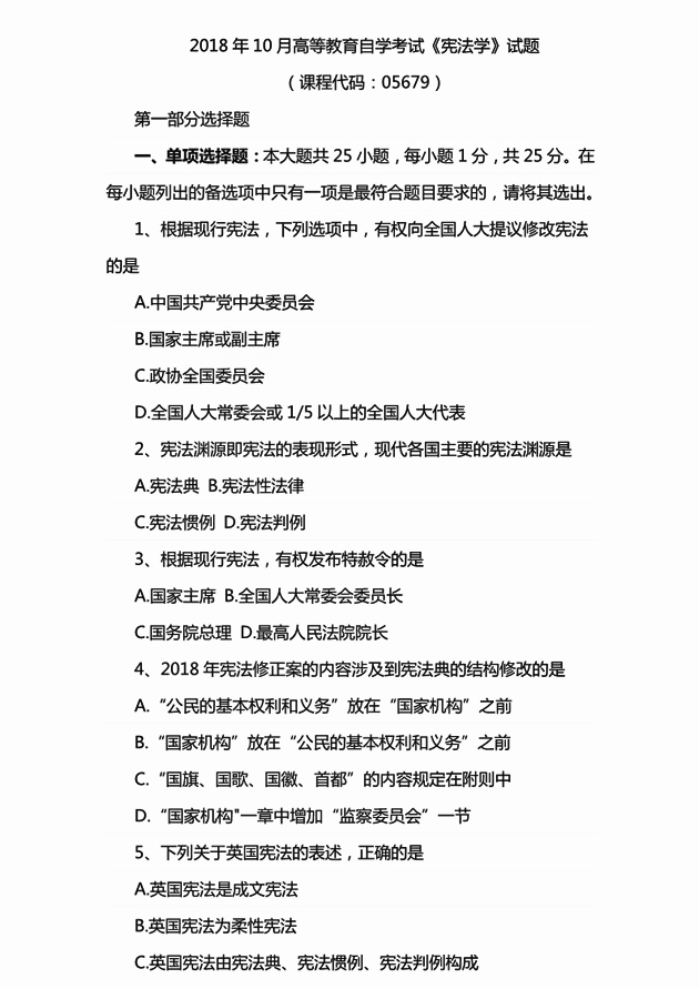
课程代码:05679
试题科目:《宪法学》试题



全国2018年10月高等教育自考《宪法学》试题,供全国自考生参考。更多自考真题练习,敬请自考生关注浙江自考网。

本题word文档下载:
全国2018年10月高等教育自考《宪法学》试题.doc

上一篇:全国2018年10月高等教育自考《金融法》试题

下一篇:全国2018年10月高等教育自考《康复护理学》试题