- 欢迎访问浙江自考网!为考生提供浙江自考信息服务,网站信息供学习交流使用,非政府官方网站,官方信息以浙江教育考试院www.zjzs.net为准。
2024年上半年浙江自学考试课程免考办理公告(嘉兴地区)
自考学习平台
+问答
2024年上半年浙江省高等教育自学考试课程免考办理公告(嘉兴地区)
2024年上半年浙江省高等教育自学考试课程免考办理即将开始,现将有关事项公告如下:
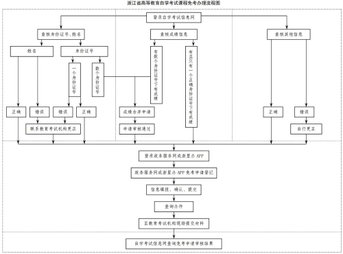
一、课程免考申请登记的时间为5月11日00:00-5月20日24:00,现场提交材料的时间及地址见公告底部表格。考生需按时进行课程免考申请登记和提交材料,逾期不受理。
二、课程免考申请登记前,考生须查询核对个人信息(姓名、身份证号、准考证号等)及课程成绩。对有误的个人信息或课程须进行更正。
三、更正和免考办理的时间、网址、流程及有关要求和注意事项请参看《浙江省2024年上半年高等教育自学考试课程免考办理考生指南》(附件)。

四、其他说明
本次免考只有网上申请一种登记方式,网上登记后再到现场递交材料,需考生本人携带相关材料(详见附件)前来办理。原则上要求本人办理,如特殊情况无法前来,委托代办,应同时出示受托人和委托人的身份证原件、复印件及委托书(委托书需由考生本人书写并签名)。

请下载附件
浙江省2024年上半年高等教育自学考试课程免考办理考生指南.doc
文章链接:http://jxksy.zjjxedu.gov.cn/art/2024/4/30/art_672_1070702.html
浙江自考助学报名预约
我已阅读并同意《用户隐私条款》
最近更新
- 2025年上半年办理的嘉兴市毕业证领取通知 09-11
- 2025年4月嘉兴自考成绩查询时间 04-17
- 2024年10月嘉兴自考成绩查询时间(预计) 11-07
- 2024年10月嘉兴自考准考证入口已开通 10-24
- 2024年10月浙江嘉兴自考准考证打印入口 09-26
- 2024年上半年嘉兴自考毕业证书领取通知 09-09
- 2024年10月浙江嘉兴自考准考证打印时间 08-14
- 2024年10月浙江嘉兴自学考试报名公告 07-03
- 2024年10月浙江嘉兴自考报名时间 06-06
浙江自考
- 自考将至,2026年4月浙江绍兴自考考前提醒 04-11
- 2026年4月浙江省高等教育自学考试杭... 04-03
- 2026年4月浙江省高等教育自学考试杭... 01-05
- 本周末开考,2025年10月浙江宁波自考... 10-24
- 25年10月自考将至,绍兴考点地址来了 10-23
- 浙江省高等教育自学考试杭州市直属考... 10-20
- 2025年上半年办理的嘉兴市毕业证领取通知 09-11
- 湖州市2025上半年自考毕业证书领取通告 09-11
- 杭州市主城区领取自学考试毕业证书的... 09-02


