- 欢迎访问浙江自考网!为考生提供浙江自考信息服务,网站信息供学习交流使用,非政府官方网站,官方信息以浙江教育考试院www.zjzs.net为准。
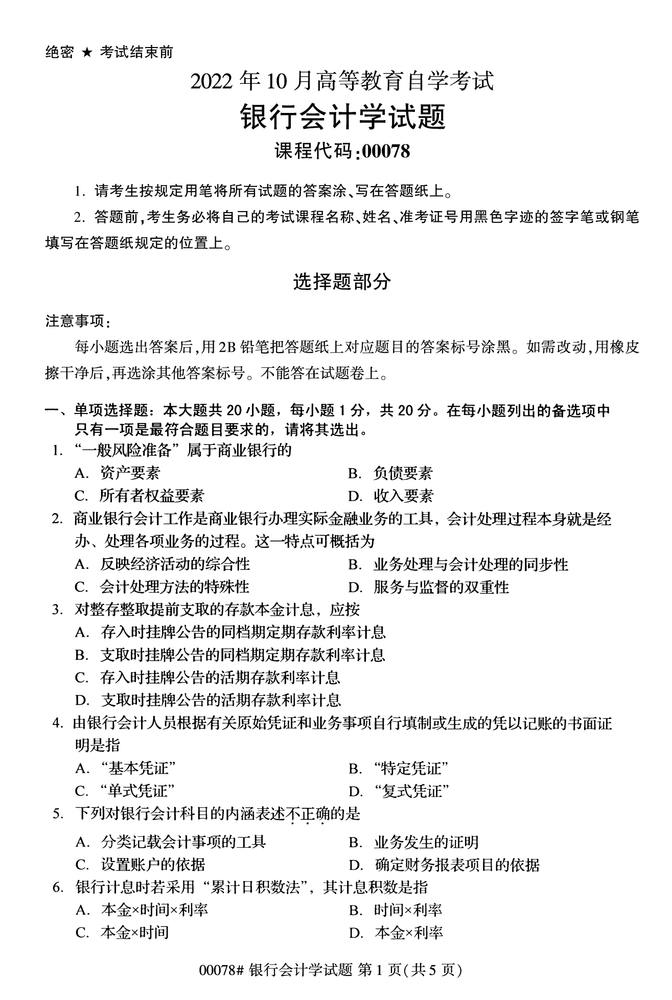
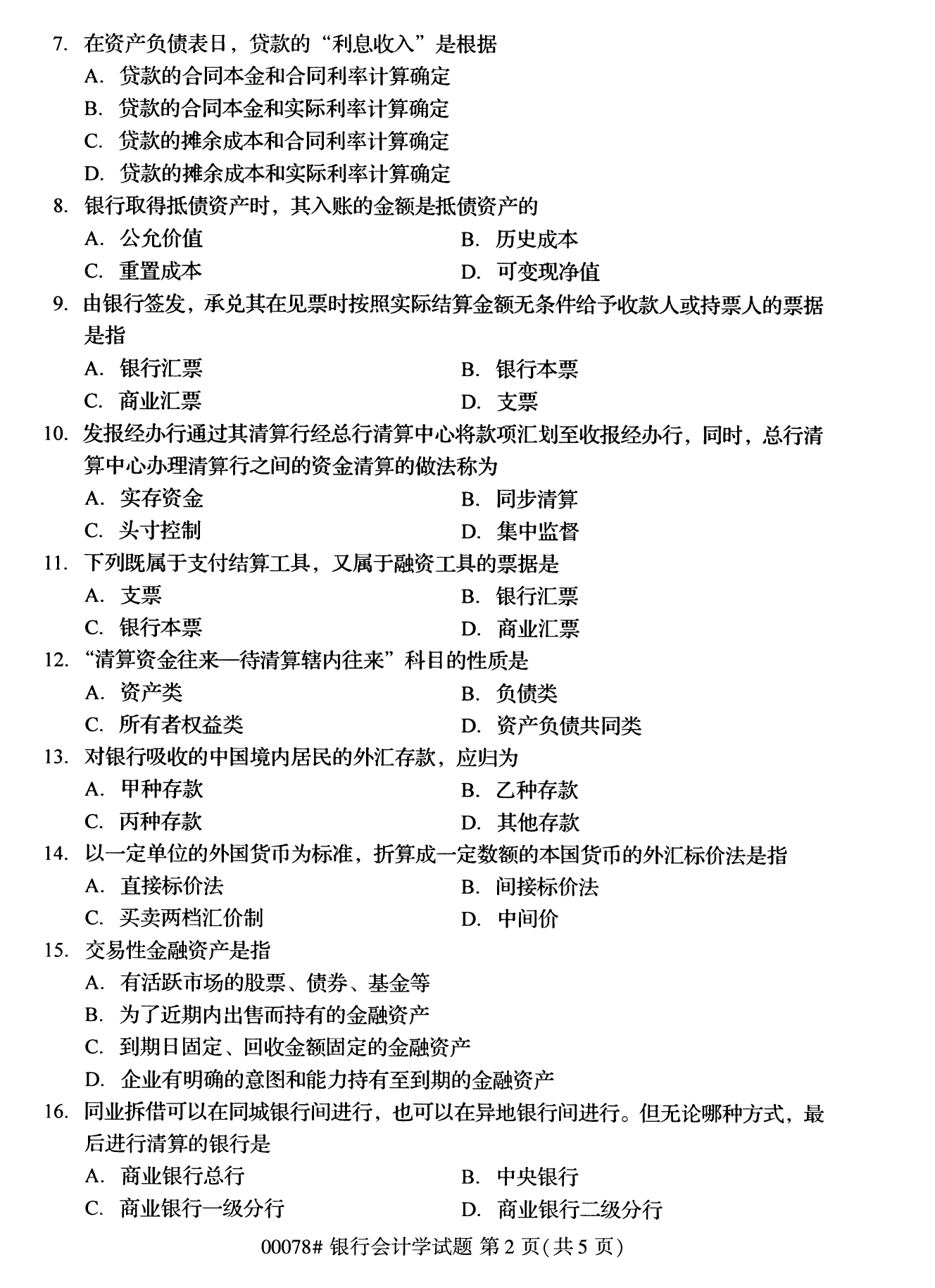
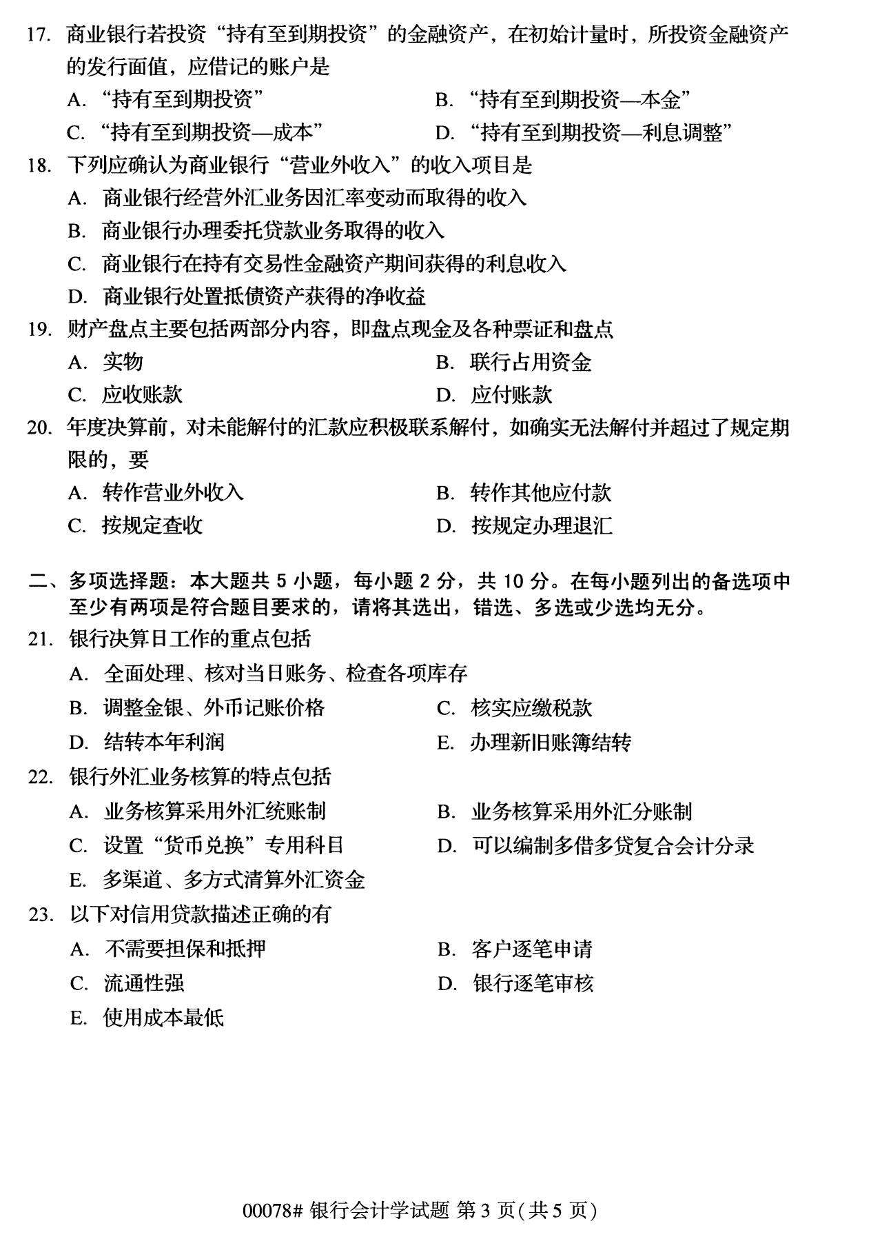
2022年10月浙江自考00078银行会计学试题
自考学习平台
+问答





以上就是“2022年10月浙江自考00078银行会计学试题”的全部内容,关注浙江自考网,我们将持续为您推送有关浙江自考复习备考、自考资讯、相关政策等信息,自考报名流程和考试注意事项不懂的,想了解自考动态的,或者是自考信息不懂的考生,可添加【浙江自考交流群】了解更多。
浙江自考助学报名预约
我已阅读并同意《用户隐私条款》
最近更新
- 2024年10月浙江自考00138中国近现... 12-31
- 2024年10月浙江自考00107现代管理学试题 12-30
- 2024年10月浙江自考00102世界市场行情试题 12-27
- 2024年10月浙江自考00100国际运输... 12-26
- 2024年10月浙江自考00090国际贸易... 12-25
- 2024年10月浙江自考00079保险学原理试题 12-24
- 2024年10月浙江自考00076国际金融试题 12-19
- 2024年10月浙江自考00075证券投资... 12-19
- 2024年10月浙江自考00067财务管理学试题 12-20
浙江自考
- 2026年4月浙江省高等教育自学考试杭... 01-05
- 本周末开考,2025年10月浙江宁波自考... 10-24
- 25年10月自考将至,绍兴考点地址来了 10-23
- 浙江省高等教育自学考试杭州市直属考... 10-20
- 2025年上半年办理的嘉兴市毕业证领取通知 09-11
- 湖州市2025上半年自考毕业证书领取通告 09-11
- 杭州市主城区领取自学考试毕业证书的... 09-02
- 2025年4月丽水自考成绩查询时间 04-24
- 2025年4月台州自考成绩查询时间 04-24


