- 欢迎访问浙江自考网!为考生提供浙江自考信息服务,网站信息供学习交流使用,非政府官方网站,官方信息以浙江教育考试院www.zjzs.net为准。
2024年上半年浙江自学考试课程免考办理公告
2024年上半年浙江省高等教育自学考试课程免考办理即将开始,现将有关事项公告如下:
一、课程免考申请登记的时间为5月11日00:00-20日24:00,现场提交材料的时间由各设区市教育考试机构确定并在其网站公告。考生须按时进行免考申请登记和提交材料,逾期不受理。
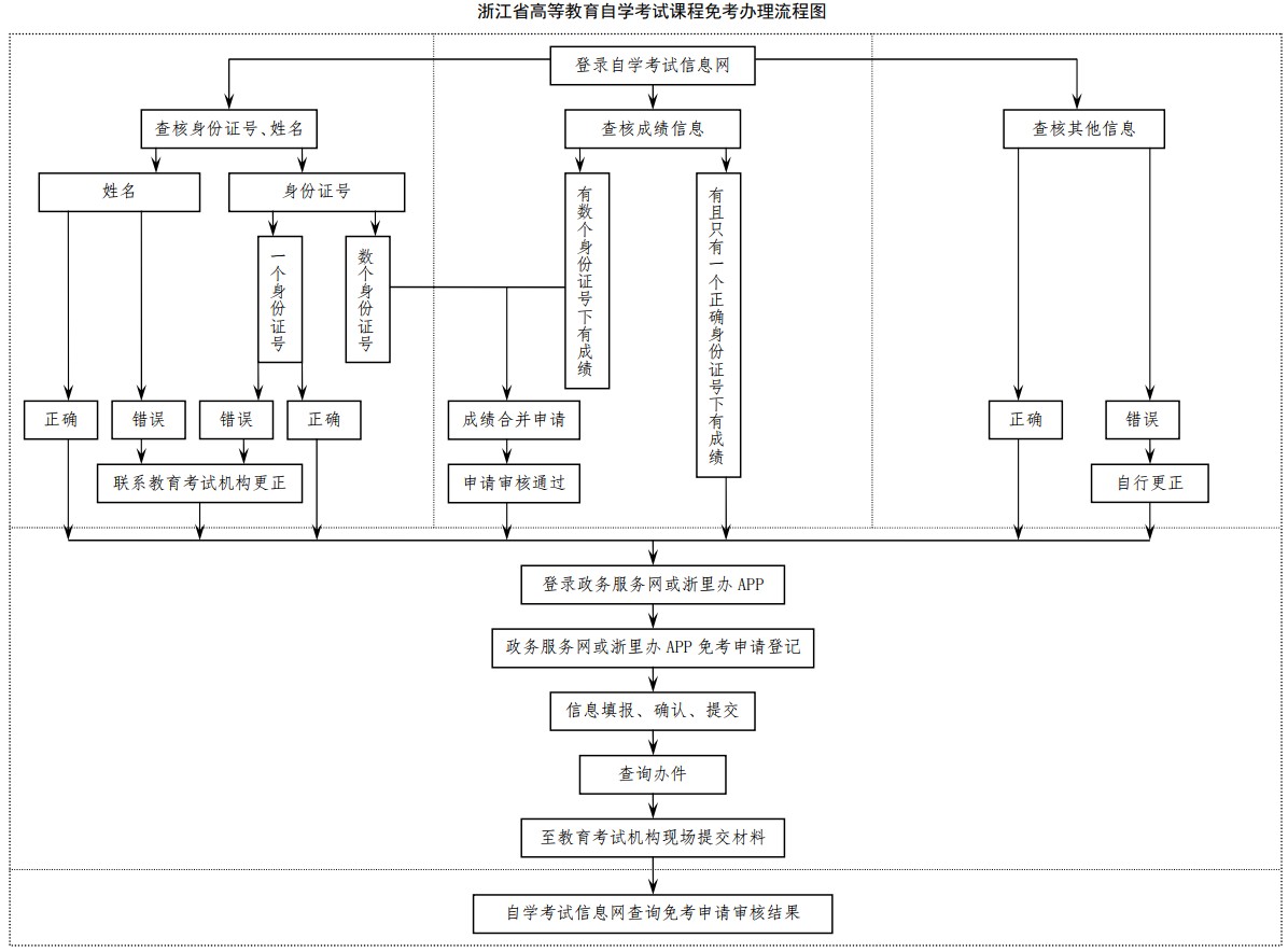
二、课程免考申请登记前,考生须查询核对个人信息(姓名、身份证号、准考证号等)和课程成绩信息,并在规定时间内更正有误的个人信息或课程成绩信息。
三、更正和免考办理的具体时间、步骤、要求及注意事项请参看《浙江省2024年上半年高等教育自学考试课程免考办理考生指南》(附件)。

四、各设区市教育考试机构网站地址及联系电话
设区市网站地址联系电话
|
设区市 |
网站地址 |
联系电话 |
|
杭州 |
http://www.hzjyksy.cn/category/id478753266383482134315.htm |
0571-85866677 |
|
宁波 |
http://nbeea.nbedu.net.cn/school/Zxks.aspx |
0574-87320594 |
|
温州 |
http://edu.wenzhou.gov.cn/col/col1330312/index.html |
0577-88638063 |
|
嘉兴 |
http://jxksy.zjjxedu.gov.cn/col/col672/index.html |
0573-82087270 |
|
湖州 |
http://huedu.huzhou.gov.cn/col/col1229692005/index.html |
0572-2056843 |
|
绍兴 |
http://www.sxszsks.cn/zxks |
0575-85119802 |
|
金华 |
http://jyj.jinhua.gov.cn/col/col1229072239/index.html |
0579-82469621 |
|
衢州 |
http://jyj.qz.gov.cn/col/col1536869/index.html?key |
0570-3089342 |
|
舟山 |
http://zsjy.zhoushan.gov.cn/col/col1229137168/index.html |
0580-2049952 |
|
台州 |
http://jyj.zjtz.gov.cn/col/col1229046916/index.html |
0576-88582087 |
|
丽水 |
http://jyj.lishui.gov.cn/col/col1229252537/index.html |
0578-2113661 |
浙江省2024年上半年高等教育自学考试课程免考办理考生指南.doc
浙江省教育考试院
2024年4月30日
文章来源:https://www.zjzs.net/moban/index/8a11f2fd8f2d0d19018f2d1458fe0001.html
浙江自考助学报名预约
上一篇:关于开考自学考试质量管理工程(专升本)和质量管理与认证 (专科)专业通知
下一篇:2024年4月浙江自学考试成绩发布及成绩查对事宜通告
最近更新
- 圆满收官!绍兴2026年4月自考顺利落幕... 04-13
- 浙江省4月高等教育自学考试顺利结束 04-13
- 浙江省高等教育自学考试2026年4月富... 04-10
- 【宁波自考】宁波近9千考生赴考!本周... 04-09
- 11日开考!4月浙江省高等教育自学考试... 04-09
- 2026年4月浙江自学考试本周末开启,... 04-08
- 杭州市直属考区考生领取自考毕业证书... 03-07
- 浙江萧山区关于领取自学考试毕业证书... 03-07
- 2026年4月温州市高等教育自学考试报名公告 01-09
浙江自考
- 自考将至,2026年4月浙江绍兴自考考前提醒 04-11
- 2026年4月浙江省高等教育自学考试杭... 04-03
- 2026年4月浙江省高等教育自学考试杭... 01-05
- 本周末开考,2025年10月浙江宁波自考... 10-24
- 25年10月自考将至,绍兴考点地址来了 10-23
- 浙江省高等教育自学考试杭州市直属考... 10-20
- 2025年上半年办理的嘉兴市毕业证领取通知 09-11
- 湖州市2025上半年自考毕业证书领取通告 09-11
- 杭州市主城区领取自学考试毕业证书的... 09-02


