- 欢迎访问浙江自考网!为考生提供浙江自考信息服务,网站信息供学习交流使用,非政府官方网站,官方信息以浙江教育考试院www.zjzs.net为准。
2026年上半年浙江自考课程免考办理公告
自考学习平台
+问答
2026年上半年浙江省高等教育自学考试课程免考办理即将开始,现将有关事项公告如下:
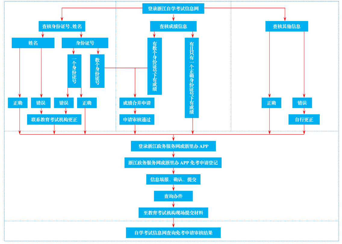
一、办理课程免考申请登记前,请考生登录浙江自学考试信息网(https://zk.zjzs.net)核对个人信息(姓名、身份证号、准考证号等)和课程成绩信息。如信息有误,请于5月11日8:30-5月13日16:30期间自行更正或申请更正。
二、浙江政务服务网(https://www.zjzwfw.gov.cn)或浙里办APP办理免考申请登记的时间为5月11日00:00-5月20日24:00。现场提交材料的时间、地点由各设区市教育考试机构确定并在其网站公告。
三、请考生按时进行免考申请登记和提交材料,逾期不受理。信息更正和课程免考申请登记办理相关流程及办理指南见附件1、2。
浙江省教育考试院
2026年4月30日

浙江自考助学报名预约
我已阅读并同意《用户隐私条款》
最近更新
- 2026年上半年浙江省自考考生办理课程... 04-30
- 2026年上半年浙江自考课程免考办理公告 04-30
- 浙江自考转考一年几次,分别在什么时候? 04-15
- 浙江省高等教育自学考试2026年上半年... 02-24
- 2026年浙江自考免考全攻略:省时省力... 02-04
- 2026年浙江自学考试转考指南与避坑技巧 02-04
- 2026年4月浙江自考英语免考政策解读 12-09
- 浙江自考免考政策及办理流程详解 12-02
- 浙江自考:什么是转考?一文读懂转考规则 12-02
浙江自考
- 2026年4月湖州市高等教育自学考试成... 05-11
- 【宁波自考】浙江省省4月自学考试成... 05-11
- 2026年上半年湖州市高等教育自学考试... 05-07
- 5月11日起,浙江绍兴上半年自考课程... 05-06
- 自考将至,2026年4月浙江绍兴自考考前提醒 04-11
- 2026年4月浙江省高等教育自学考试杭... 04-03
- 2026年4月浙江省高等教育自学考试杭... 01-05
- 本周末开考,2025年10月浙江宁波自考... 10-24
- 25年10月自考将至,绍兴考点地址来了 10-23


