• 欢迎访问浙江自考网!为考生提供浙江自考信息服务,网站信息供学习交流使用,非政府官方网站,官方信息以浙江教育考试院www.zjzs.net为准。

自考热线:  0571-87097538

距2025年10月自学成绩已经开始

距2026年4月自学考试已经开始

考生服务:

  • 用书目录|
  • 考试安排|
  • 所在位置:浙江自考网 > 自考试卷 > 全国2019年4月自考00247国际法真题

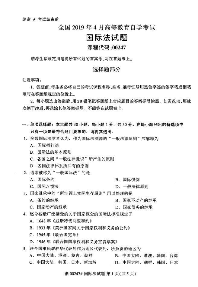
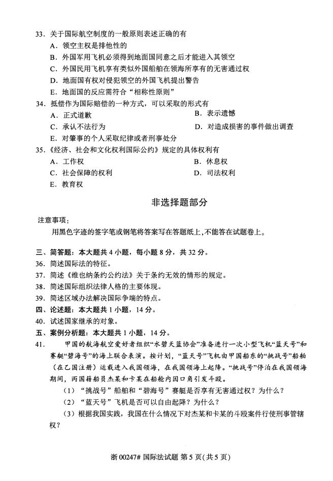
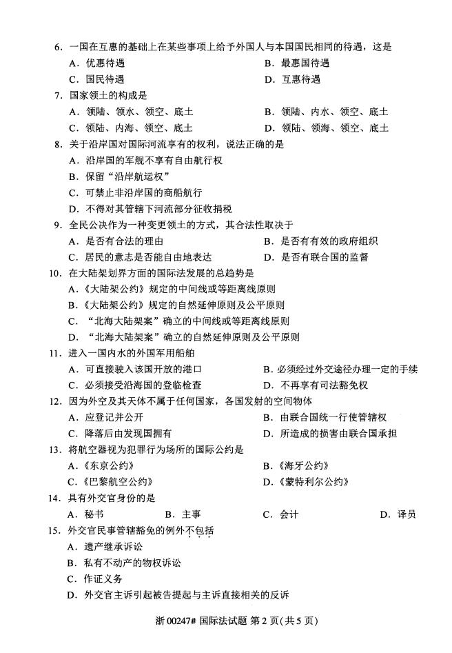
    全国2019年4月自考00247国际法真题

    2019-06-28 16:41:04    来源:浙江自考网    点击:    
    自考学习平台 +问答

    真题下载:全国2019年4月自考00247国际法真题






    浙江自考助学报名预约

    我已阅读并同意《用户隐私条款》

    上一篇:浙江省2019年4月自考00636广告心理学真题
    下一篇:全国2019年4月自考00140国际经济学真题

    扫一扫加入微信交流群

    与其他自考生一起互动、学习探讨,提升自己。

    扫一扫关注微信公众号

    随时获取自考信息以及各类学习资料、学习方法、教程。

    扫码小程序选择报考专业

    进入在线做题学习

    查看了解自考专业

    查询最新政策公告

    进入历年真题学习